Accueil > Articles/Guides > Stratégie Zerg > Stratégie Zerg 2010 > Guide Zerg contre Terran
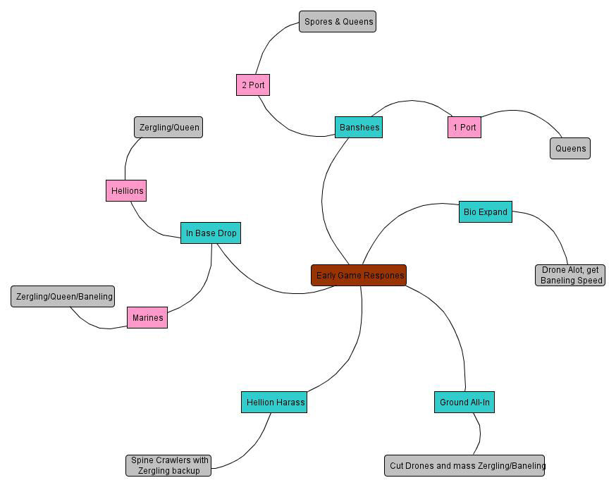
Traduction en français de Telenil pour SC2FR. Article original : "The art of ZvT" par ZerG~LegenD sur TeamLiquid. Traduit par Telenil pour SC2FR. Nous avons un lexique-dictionnaire sur SC2FR que vous pouvez consulter si vous ne comprenez pas certains termes de l'article. [Toutes les notes entre crochets sont du traducteur. Ce guide s'adresse surtout aux joueurs diamants, vous ne rencontrerez peut-être pas la même situation ou les mêmes timings si vous êtes en Or ou en Argent, et n'utilisez peut-être pas les mêmes contres. Néanmoins, c'est un bon aperçu des situations courantes en 1vs1 pour l'ensemble des joueurs.] Bienvenu dans le guide stratégique ZvT de SieGe. Comme d'habitude, je ne veux pas présenter de nouvelle stratégie qui va révolutionner le jeu, mais plutot présenter un style de jeu ZvT basé sur la macrogestion. Ce type de jeu est connu et utilisé par beaucoup de joueurs de haut niveau. Jouer ainsi ne vous procurera pas de victoires faciles ou rapides, et peut provoquer des défaites stupides si vous tombez sur des choses auxquelles vous ne vous attendiez pas. Mais cette approche peut aussi rendre rendre les zergs extrêmement efficaces. 0.0 Introduction & première approcheLa première chose que doit faire un joueur de ZvT, c'est perdre l'envie d'attaquer. Attaquer peut parfois être une bonne idée, mais des unités comme le char de siège, la tourelle lance-missiles et la forteresse planétaire rendent les occasions d'attaque relativement rares. Bien sur, si aucune de ces unités n'est dans les parages et que vous avez une meilleure armée, abattez votre adversaire. Mais elles seront là la plupart du temps, de sorte que vous ne pourrez pas attaquer efficacement. A la place, un joueur de ZvT essaye de forcer ses adversaires à sortir de leur base en développant son économie. Soit l'adversaire attaque, soit son économie sera dépassée. L'enrichissement est l'arme du zerg, mais ne soyez pas trop avide. Si vous tentez de prendre trop, vous perdrez tout si votre adversaire vient vous punir. En général, j'essaye d'avoir une base à demi-saturée de plus que mon adversaire si il utilise des unités biologiques, deux de plus s'il utilise des unités mécaniques, jusqu'à la première bataille [une base est dite saturée lorsque rajouter des ouvriers n'augmente plus la collecte du minerai, ce qui correspond à ~24 récolteurs au minerai]. Si je l'emporte, mon armée sera plus importante, ce qui me permettra d'investir et d'obtenir un avantage économique encore plus important. Il y a aussi le harcèlement. Les zergs adorent les harcèlement aux mutalisks, mais il est important de bien voir la différence entre harceler et attaquer. Tout dépend du résultat à atteindre. Si vous envoyez 20 chances et 50 zerglings dans une boule de marines et de chars, l'un de vous deux perdra toute son armée. Quand vous lancez ces troupes, c'est dans l'idée de finir le travail. Mais si vous envoyez 20 mutalisks dans une ligne de VCS, vous pouvez vous replier dès que vous le souhaiter. N'utilisez pas votre armée pour attaquer, vous avez bien plus de chances de perdre la partie que de la gagner. 0.1 Pense-bêtesCes schémas résument en quelque sorte les parties de ce guide, mais ne donnent pas de détails. Cliquez sur l'image pour voir la taille réelle. Celui-ci décrit les réponses aux différentes stratégies terrans possibles en début de partie. Celui-ci décrit la composition de votre armée en milieu de partie, en fonction de ce que vous avez repéré chez le terran. 1.0 Le début de partieLes vrais zergs commencent avec une couveuse à 15 dès que possible. C'est la meilleure ouverture contre toutes les stratégies terran [à haut niveau], y compris le terrible 2 casernes. Plus de détails dans la section 2 casernes. Ordre de construction standard : 1.1 La reconnaissance [“scouting”]Surveiller un terran peut être difficile, il est souvent utile de savoir quelles stratégies votre adversaire préfère, et lesquelles vous pouvez éliminer avant même le début de la partie. En conséquence, la reconnaissance en ZvT peut commence avant le début de la partie. Quand vous jouez contre des amis, vous pouvez avoir ces renseignements sans rien faire, quand vous jouez contre des joueurs connus, vous pouvez trouver des replays sur Internet. Toutefois, le plus efficace est de regarder la liste de matchs de votre adversaire et de chercher des TvZ sur la carte où vous allez jouer. N'espérez pas qu'il fera exactement la même chose, mais si vous voyez le même début de partie, il est fort probable que la suite soit également la même. En match rapide, vous n'avez normalement aucun de ces renseignements, ce qui peut avoir des conséquences. Passons donc à la reconnaissance en jeu. Reconnaissance à l'ouvrier Votre ouvrier a deux objectifs: d'abord, il vous permettra de savoir si votre adversaire commence par une caserne, deux casernes ou un centre de commandement, et d'arrêter éventuellement votre production d'ouvriers pour faire face à deux casernes. Ensuite, si il n'a fait qu'une caserne et a commencé à entrainer un marine (c'est à dire, s'il ne lance pas de labo technique), regardé sur la raffinerie combien de gaz il a miné au moment où la caserne se termine. Si c'est aux alentours de 30, ça veut dire qu'il a fait la caserne avant la raffinerie et que vous pouvez voler l'autre geyser, si c'est environ 100, ça veut dire qu'il a fait la raffinerie avant la caserne et que voler l'autre geyser ne sert à rien. Voler le geyser a également deux intérêts: d'abord, vous saurez s'il compte faire un rush bunker et lui donnerez de bonnes raisons de ne pas le faire. Préparez-vous à un rush bunker et empêchez-le de fermer votre rampe s'il n'attaque pas le geyser volé. Ensuite, il ne pourra plus partir sur Camouflage ou de faire 2 spatioports [pour des banshees], et fort de cette connaissance, vous pourrez vous étendre beaucoup plus sereinement. Toutefois, il est important que vous ne vous contentiez pas de prendre le geyser et de laisser l'extracteur finir. Il pourrait simplement tuer votre extracteur, construire la raffinerie et faire une version légèrement retardée du terrible 2 spatioport. Vous devez annuler votre extracteur juste avant qu'il se finisse et reconstruire aussitôt. Votre adversaire aura besoin de 3 marines pour le blesser plus vite qu'il ne gagne ses points de vie, donc lorsqu'il les a, annulez l'extracteur juste avant 0 points de vie et laissez l'ouvrier mourir, vous aurez gagné assez de temps. Coup d'oeil au zergling Sacrifice d'un dominant Observation depuis les falaises Il est aussi possible sur certaines cartes de maintenir un dominant près de l'expansion naturelle pour vérifier quand il la construit ou surveiller sa rampe; on pense de nouveau au Temple perdu, mais des possibilités existent aussi sur Désert ardent, Steppes de guerre et le Plateau de Shakuras. Passage de vigilant 1.2 Expan BioCeci signifie que l'adversaire amasse des unités biologiques, tech éventuellement vers chars et medivacs, mais ne vous harcèlera pas avec des tourmenteurs ou des banshees. C'est normalement ce qui suit un début de partie avec faucheurs ou 2 casernes, mais pas toujours – vérifiez quand même. Un terran qui joue expan bio aura du mal à vous harceler rapidement, donc vous devriez pouvoir monter jusqu'à 40 ou 50 ouvriers avant de commencer à vous lancer totalement sur zerglings. Néanmoins, il va pouvoir frapper fort 8 ou 9 minutes après le début de la partie, et vous devez améliorer la vitesse des chancres avant de commencer votre aiguille. Il est essentiel d'avoir bien étendu le mucus. Il est important de savoir si et quand il quitte sa base, alors placez un zergling à la sortie de son expansion naturelle, et un autre plus loin derrière pour avoir confirmation. Dès qu'il quitte sa base, faites autant de chancres que vous pouvez et attaquez avec zerglings/chancres quand il est entré sur le mucus. Il est important d'attaquer avant qu'il ait pu mettre ses tanks en mode siège, si il en a. Vous devriez l'écraser, mais un bon terran scanne et voit une aiguille tardive, il le comprendra et ne bougera pas. Il est donc important de construire votre troisième base relativement vite. Avec 45 ouvriers et 4 gaz, vous devriez pouvoir vous étendre avant la fin de l'aiguille. 1.3 Expan TechCela veut dire qu'il vous harcèle avec des tourmenteurs et en profite pour placer une expansion. Il peut essayer de vous attaquer avec une petite armée tourmenteurs/bio ou techer banshee et vous harceler avec un ou deux de ces appareils. Si vous pouviez maphack [tricher pour voir l'ensemble de la carte], ces ouvertures ne marcheraient pas; si vous repérez ce que fait votre adversaire, vous êtes tranquille. Toutefois, la reconnaissance peut être difficile, et vous pouvez avoir à vous préparer à tout. Essayez de cacher un de vos premiers zerglings quelque part sur la carte, et si l'adversaire fait des tourmenteurs, envoyez-le à sa naturelle vers 7:20-7:30. Vous saurez au moins s'il a fait une expansion ou non. Bref, pour contrer des tourmenteurs, mieux vaut faire un aiguillon rampant à votre naturelle vers 4:30. Sur certaines cartes, telles que Cavernes Xel'naga et Metalopolis, vous devrez en faire deux, et les soutenir avec des zerglings. Essayez d'avoir 4 zerglings par tourmenteur et gardez-les derrières les aiguillons afin d'éviter que les tourmenteurs foncent simplement derrière les aiguillons, ne les laissez pas se faire griller inutilement. J'aime en avoir 10 à 20 lorsque je passe en Terrier. S'il vous harcèle avec des banshees, faites une quatrième reine dès que vous vous en rendez compte, vous aurez aussi très vite besoin d'un vigilant si vous n'avez pas pris son geyser. Si il fait un largage [“drop”] de tourmenteurs, ce sera aux alentours de 8:00. Surveillez votre base, attaquez-le pendant qu'il décharge si vous le pouvez, et amenez une reine pour attaquer le medivac. Mieux avoir une vingtaine de zerglings pour contrer cette attaque, et ils doivent être lancés avant 7:30. Des attaques bio/tourmenteurs peuvent survenir à différents moments. La réponse adaptée est un paquet de zerglings, plus quelques chancres si vous avez le temps. Toutefois, savoir combien d'unités vous avez besoin à un moment donné est une question de reconnaissance et de jugement personnel. Vous l'apprendrez sur le tas, avec l'expérience. Pour ce qui est de la reconnaissance, envoyez des zerglings à sa naturelle quand l'amélioration de vitesse est terminée. Ne sous-estimez pas la puissance de vos ouvriers contre ce genre de tactique, ils sont vraiment redoutables quand ils encerclent l'ennemi. Contre de telles tactiques, vous ne pourrez souvent pas contrôler la carte avant d'avoir vos mutalisks, il est souvent préférable de construire votre troisième couveuse dans votre base avant que l'aiguille soit terminée, et de vous étendre avec une quatrième couveuse. 1.4 Stratégies aériennes agressivesSi le geyser a été volé plusieurs fois de suite, nous n'aurons pas à nous inquiéter de ces stratégies, ce qui est très bien puisqu'il faut changer de méthode pour les contrer. Mais si vous préférez ne pas voler de gaz ou si ce n'est pas possible... Placez des dominants autour de votre base et contrôler des tours de guet Xel'naga peut vous aider à voir les banshees en route vers votre base, et vous donner plus de temps pour réagir. 1.5 Contrer 2 casernesCouveuse à 15 est le meilleur choix contre 2 casernes, pour plusieurs raisons. La réponse a un 2 casernes est d'arrêter les ouvriers à 16, de faire un dominant et d'amener tous les ouvriers sauf 4 à l'expansion naturelle pour combattre le terran jusqu'à ce que vous ayez des zerglings. Quand vous avez les zerglings, puis l'aiguillon, envoyez les ouvriers récolter à votre expansion naturelle. Amenez-y aussi votre première reine. 1.6 Contrer un faucheur ou deuxLes faucheurs se font rares depuis les derniers patchs. Néanmoins, un ou deux faucheurs peuvent toujours faire des dégats. D'abord, prenez trois ouvriers pour tuer un VCS qui tenterait de construire un bunker. Si le terran parvient tout de même à le construire, faites un aiguillon hors de portée et faites des zerglings pour le détruire. Amenez l'aiguillon à portée quand vous attaquez. Même sans bunker, un faucheur peut souvent atteindre votre base avant que vous ayez vos reines. En ce cas, attaquez avec 5 à 7 drones et soyez sur de replier vos ouvriers blessés avant que le faucheur n'ait pu tirer trois fois sur eux. En fonction de votre vitesse de réaction et de la position de l'ouvrier, vous aurez peut-être à le bouger après le premier coup. Ne poursuivez pas un faucheur avec des zerglings sans amélioration de vitesse, mais laissez-les près des falaises et attaquez-le si il saute à proximité. 1.7 Si votre naturelle est bloquéeSi l'adversaire a envoyé un éclaireur si tôt qu'il parvient à empêcher une couveuse à 15, ça veut dire qu'il ne fait pas 2 casernes, alors continuez sur gaz ? bassin ? speedlings [nom informel des zerglings avec amélioration de vitesse]. Envoyez tout de même un ouvrier tuer le VCS avant qu'il n'ait pu monter trop de points de vie sur un centre technique à votre naturelle. Faites une expansion dès que vous le pouvez et continuez normalement, tous les timings seront retardés de 15 à 20 secondes. 1.8 DiversLes terrans sont très flexibles et très agressifs. La pratique correspond rarement à la théorie théorie et chaque partie est unique, vous devez donc être flexible vous aussi. Par exemple, s'il vous attaque tôt et que vous avez 40 ouvriers avant que votre Terrier soit lancé, vous aurez trop de minerai par rapport à votre niveau technologique. Une bonne réaction serait de faire vos geysers plutot que d'habitude et/ou de vous étendre plus tôt. Ou peut-être que vous aurez perdu des ouvriers et vous retrouverez avec un niveau technologique trop avancé. En ce cas, vous pouvez peut-être continuer les ouvriers plutot que de faire une aiguille, même si le Terrier est fait. ZvT est un matchup où vous devrez souvent improviser pour vous en sortir, il est donc important d'avoir une bonne idée de comment jouer, pour avoir une base à utiliser et s'assurer que votre tactique tient la route. 2.0 Le milieu de partieJe définis le milieu de partie comme le moment où mes mutalisks atteignent sa base. Cela me donne de bons renseignements. A présent, il y aura moins de devinettes et les compétences seront plus importantes. Beaucoup de terrans ont l'habitude de gagner en début de partie grâce à l'effet de surprise, et s'en sortent très mal à ce moment de la partie. 2.1 Harcèlement aux mutalisksL'objectif principal de vos premiers mutalisks est de révéler les batiments de productions de l'adversaire et la composition de son armée. Toutefois, vous ne manquerez pas d'occasions de harceler. Le plus important est de ne pas perdre de mutalisks, prendre des dégats ne pose pas de problèmes, les mutalisks guériront, mais les morts le restent. A part ça, attaquez tout ce qui n'est pas protégé. Les VCS et les mules sont naturellement les cibles les plus apétissantes, et ce sont généralement les mieux protégées. Les marines peuvent être vulnérables quand ils viennent de sortir des casernes, et les dépots de ravitaillement sont souvent près des falaises. Mais ce qui ennuiera le plus le terran, c'est de perdre les VCS qui construisent des bâtiments. Quand vous harcelez avec des mutalisks, vous attaquez sa vitesse de jeu. Si vous devez macrogérer [construire des unités, des expansions ou n'importe quoi d'autre], repliez vos mutalisks, et allez-y. Mais si c'est vous qui attaquez, votre adversaire doit défendre, même si il était en train de faire autre chose. Plus vous restez dans ses jambes, moins il pourra sortir de sa base (ce qui est une bonne chose), et plus il risque de se planter quelque part (c'est bien aussi). Quand vous atteingnez 10 mutalisks, vous pouvez commencer à éliminer les tourelles isolées. Ne vous en prenez pas à celles de la ligne de minerai, vous aurez besoin d'au moins 20 mutalisks pour détruire une tourelle réparée par des VCS. 2.2 Composition de l'arméeVos unités principales sont les mutalisks, les zerglings, les chancres et les cafards. Si le terran part exclusivement sur des unités mécaniques, faites plus de cafards et oubliez les chancres. Si il fait seulement des unités biologiques, concentrez-vous sur les mutalisks et évitez les cafards. Si il fait des unités biologiques avec une usine et quelques chars, ajoutez quelques cafards et arrêtez les chancres quand il commence à avoir beaucoup de chars, par exemple plus de 5. Si il choisit un mixte mécanique-biologique avec 2 usines, rajoutez également des cafards. Evitez les mutalisks si les deux usines font des thors, évitez les chancres si les deux usines font des chars. Si il construit un peu de tout, faites-en autant. Les infestateurs ne sont vraiment bons que si il a beaucoup de marines et pas de medivacs, ou en fin de partie si son armée est surtout biologique. Si ce n'est pas le cas, évitez d'en faire. Les chancres sont meilleurs, et commencer à en faire n'ouvre pas de période de vulnérabilité. Regardez aussi les medivacs quand vous faites des cafards. Les cafards sont mauvais contre eux et bons contre les unités mécaniques, or plus de medivacs veut dire moins d'unités mécaniques. Vous avez donc deux bonnes raisons de faire moins de cafards si vous en voyez beaucoup. 2.3 Largages [“drops”] et raidsUn bon terran est un terran agressif. Il va larguer des unités où vous ne vous attendez pas et foncer sur une couveuse avec 4 maraudeurs quand vous êtes occupé. Parfois, il fera sortir son armée en même temps. Pour vous défendre contre les largages et les raids, vous devez être mobile, très mobile. Votre armée doit toujours inclure un groupe de speedlings et de mutalisks suffisamment important pour battre au moins 3 medivacs chargés à plein, sauf si l'adversaire n'a pas de spatioport. Connectez toutes vos bases avec du mucus pour accélérer les déplcaments, utilisez des dominants si vous manquez de tumeurs muqueuses. Placez des dominants sur la carte et prenez les tours de guet pour repérer les transports avant qu'ils atteignent votre base. Perdre un medivac plein avant qu'il ait pu décharger est un coup dur pour le terran. En fin de partie, vous pouvez blinder vos expansions les plus vulnérables avec des aiguillons rampants. 2.4 Le passage en RucheC'est bien de regarder votre économie grossir, mais il y a un problème. Que faire si l'adversaire n'attaque pas ? S'il reste chez lui et attends la limite de population avant de sortir ? Il va sans doute vous abattre. Voilà pourquoi nous avons la Ruche : le moment de votre passage en ruche dépend de la force de son armée une fois à la limite de population, et de sa mobilité. Une armée mécanisée est très puissante une fois à la limite, il nous faut des seigneur-vermines pour la contrer. En général, je commence ma fosse d'infestation dès que j'ai compris qu'il part sur des unités mécaniques. Une armée mixte est également dangereuse à la limite, mais pas autant et il est plus probable que l'adversaire attaque avant d'avoir atteint sa limite. Je fais ma fosse d'infestation dans l'une de ces trois situations : 1. Après avoir battu son premier assaut, 2. Il fait sa troisième base, 3. Je réalise que j'atteindrai ma propre limite de population avant qu'il attaque. Une armée purement bilogique est moins redoutable. Vous pouvez vous en occuper avec vos unités habituelles et je ne passe normalement à la ruche que pour le troisième niveau d'amélioration. A propos, commencez à vous améliorer une fois que vos premiers mutalisks sont sortis (à moins que ce soit le moment où il attaque). Une ou deux chambres d'évolutions peuvent marcher, c'est une question de préférence personnelle. 2.5 Repousser un assautUn simple a-clic dans l'armée ennemie vous fera perdre plus d'une partie. Les terrans, et donc leurs adversaires, doivent réfléchir à la façon d'engager la bataille. Quand vous attaquez, votre formation doit être meilleure que celle de l'adversaire. Cela veut dire que vous pouvez attaquer avec une mauvaise formation si celle de l'adversaire est horrible, mais également qu'il ne faut pas attaquer avec une bonne formation si celle de l'adversaire est parfaite – vous devez parfaire votre positionnement ou dégrader celui de votre adversaire. Une bonne position pour un zerg correspond à de vastes espaces ou la possibilité d'attaquer sur plusieurs fronts, ainsi qu'un champ de bataille couvert de mucus. Une bonne position pour un terran veut dire des tanks en mode siège et des marines espacés, de préférence dans un passage resséré. Plus vous rencontrez l'armée ennemie loin de votre base, plus l'adversaire devra se déplacer avec précaution. Si tous ses tanks quittent le mode siège en même temps, attaquez, même s'il n'y a pas de mucus et que votre front n'est que moyennement large. Si vous rencontrez votre adversaire tôt, il aura plus de risques de faire une erreur, et cela ralentira sa progression quel que soit son niveau. De plus, des mutalisks peuvent intercepter ses renforts et les empêcher de rejoindre le gros des troupes. Cela signifie que plus il reste sur le terrain, plus votre armée se renforcera alors que la sienne restera identique. S'il n'a pas de thors, vous pouvez regrouper vos mutalisks et les utiliser pour éliminer les unités qui s'éloignent trop de sa force principale de marines. Cela peut réduire la taille de son armée, mais cela vous permet une nouvelle fois d'attaquer sa vitesse de jeu, en le forçant à continuellement surveiller son armée. De plus, tourner autour de son armée le force à bouger lui aussi, et il est beaucoup plus difficile de garder des marines en mouvement en formation espacée, donc si vous l'attaquez, vos chancres seront plus efficaces. Parfois, il est juste inutile d'attaquer. Il peut avoir pris l'avantage un peu plus tôt, ou vous avez peut-être fait trop d'ouvriers. En ce cas, n'attaquez pas. Sauvez les ouvriers de l'expansion qu'il attaque et laissez la couveuse mourir, évitez d'ailleurs de construire des batiments technologiques à votre naturelle, puisqu'il arrivera peut-être un moment où vous devrez la sacrifier. Pendant qu'il détruit l'expansion, vous avez deux choix: 1. Contre-attaquer. C'est sans doute la meilleure option si il a attaqué une expansion éloignée (et parfois même pour des proches), mais je déconseille de le faire s'il a attaqué la naturelle. 2. Rester en arrière, reconstruire des forces et attaquer quand il quitte le mode siège pour rentrer chez lui ou attaquer une nouvelle expansion. Vous reprendrez souvent l'avantage, et à tout le moins, cela minimisera vos pertes. 3.0 La fin de partieJe définis la fin de partie comme le moment où la Ruche est prête. C'est le moment d'utiliser tous vos trucs pour remporter la victoire. 3.1 Seigneur-vermines et ultralisksLe seigneur-vermine est la meilleure unité pour affronter une armée terrestre. Ils peuvent repousser l'attaque d'un terran ou le vaincre carrément si ils sont bien utilisés. Ni les marines ni les thors ne peuvent combattre efficacement les seigneur-vermines, et ils forcent les tanks à quitter le mode siège, ce qui rend le reste de votre armée d'autant plus efficace. Toutefois, les zergs ne peuvent pas disputer très longtemps la supériorité aériennes à une combinaison de thors et de vikings, vous ne pouvez donc pas rester sur des seigneur-vermines pendant trop longtemps. Commencez par des seigneurs vermines lorsque vous avez atteint la Ruche et utilisez-les pour gagner une bataille, faites peut-être quelques corrupteurs pour forcer le terran à faire des vikings, puis passez aux ultralisks. En règle générale, les ultralisks ne sont pas si terribles, mais ils s'en sortent très bien lorsque l'adversaire a investi une bonne partie de son ravitaillement dans des vikings. Assurez-vous aussi de développer l'amélioration Glandes adrénales, elle rend vos zerglings 15% plus forts, et puisque vous avez beaucoup de larves pour une quantité de gaz limitée, vous en ferez beaucoup. 3.2 Forteresses planétairesLa plupart du temps, il est écrit un gros NON sur les forteresses planétaires. N'y touchez pas, ça n'en vaut pas la peine. Cependant, une grosse armée de cafards ou d'ultralisks pourra l'abattre si l'armée adverse est occupée ailleurs, surtout si vous avez des chancres pour vous débarasser des VCS. Il est également possible d'en détruire avec des chancres, il en faut généralement entre 25 et 30, en fonction du nombre que la forteresse parvient à tuer. Mais c'est risqué, si il vous manque ne serait-ce qu'un chancre, il va réparer la forteresse et vous aurez perdu beaucoup de ressources. De plus, tuer une foreteresse aux chancres creuse un trou dans votre armée et vous ne pourrez peut-être pas résister à une contre-attaque. Je pense donc qu'une telle attaque n'est efficace que si vous avez atteint votre limite de population et que vous avez assez de ressources pour refaire les chancres perdus ou un autre type d'armée. 3.3 Vers de nydus et largages massifs [“doom drops”]Au fil de la partie, les terrans s'étendent sur une zone de plus en plus large, et ont tendance à faire des unités mécaniques plus lentes. Cela laisse leur base principale vulnérables aux vers de nydus et aux largages massifs. 3.4 EnfouissementL'enfoussiement est très utile, et 100/100 n'est pas un investissement très important en fin de partie. Je ne sais pas au juste quel est le meilleur moment pour le rechercher, mais faites-le. Cela peut sauver votre ligne de minerai, ou au moins forcer l'adversaire à scanner s'il fait un largage ou un raid. Cela vous permet aussi de faire des pièges avec des chancres. 2 chancres ne sont pas bien chers, et tôt ou tard votre adversaire oubliera de scanner et perdra un paquet de marines. Ne faites rien d'inconsidéré comme enfouir 10 chancres au même endroit. C'est trop risqué pour ce que vous pouvez en tirer. 3.5 OuvriersOn peut avoir trop d'ouvriers. Ils mangent votre ravitaillement et en laissent moins pour votre armée. De même pour les reines d'ailleurs, j'essaye de ne pas dépasser 90 ouvriers ni 4 reines. Si j'ai besoin de produire davantage, je préfère faire d'autres couveuses plutot que des reines. 4.0 Quelques replaysLes replays suivants dont disponibles dans notre pack Guide ZvT. Vs Happy on Blistering Sands Vs SjoW on Xel’Naga Caverns Vs Nihil on Xel’Naga Caverns Vs idkfa on Blistering Sands Vs Jester on Metalopolis Vs Monty on Lost Temple Vs BrutalBlitz on Metalopolis Vs Daut on Lost Temple Vs EmpireDieStar on Metalopolis Vs Jimpo on Metalopolis |
||


